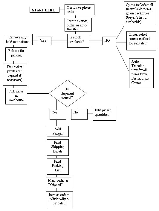
PPS: Flow Chart

Use the flow chart below to conceptualize the various steps in the Pick/Pack/Ship work flow. For more information about a particular step, click on the step in the flowchart.

 

Submit Your Comments on This Help Topic