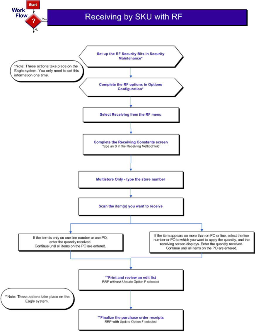
For more information about Receiving purchase orders by SKU number, see the RF User's Guide, document EL2104, available at www.epicor.com.