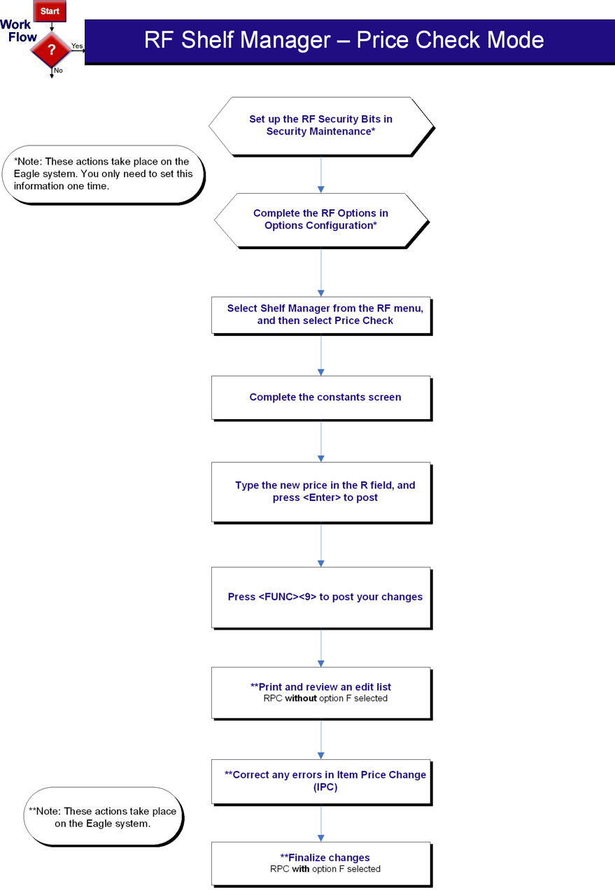
For more information about the Shelf Manager Price Check Mode, see the RF User's Guide, document EL2104, available at www.epicor.com.